-2021-
01/11
09:30
编辑:本站
小变化彰显深关怀——权利义务告知书有变化你get到吗?
关键词:民法典
2021年1月1日,《中华人民共和国民法典》正式施行,衣食住行的方方面面,这部法典安排得明明白白。

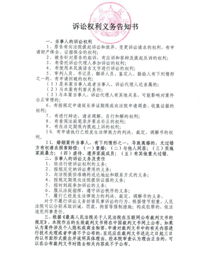
2021年1月4日,仙桃法院杨林尾法庭通过邮寄方式送达了新年的第一份法律文书,其中的权利义务告知书有了新变化。

权利义务告知书变在哪?新增的加粗黑字为你解开疑惑:婚姻案件当事人,有下列情形之一,导致离婚的,无过错方有权请求损害赔偿:
(一)重婚;
(二)与他人同居;
(三)实施家庭暴力;
(四)虐待、遗弃家庭成员;
(五)有其他重大过错。
权利义务告知书为何要变?《最高人民法院关于适用<中华人民共和国民法典>婚姻家庭编的解释(一)》第八十八条规定:人民法院受理离婚案件时,应当将民法典第一千零九十一条等规定中当事人的有关权利义务,书面告知当事人。
小贴士:离婚损害赔偿注意事项
(一)请求主体:夫妻关系中无过错的一方。
(二)请求情形:重婚;与他人同居;实施家庭暴力;虐待、遗弃家庭成员;有其他重大过错。
(三)主动为之:受损害的无过错方主动向法院请求,法院不能主动判决离婚损害赔偿。
(四)可赔偿方面:财产损害赔偿;人身损害、精神损害赔偿。
(五)请求时间:原告是无过错方的,必须在离婚诉讼的同时提出;被告是无过错方的,在不同意离婚又没有提起损害赔偿请求的,可就此单独提起诉讼。
(六)双方都有过错:双方都没有权利请求损害赔偿。